|
※サムネイル画像をクリックすると拡大画像が表示されます。
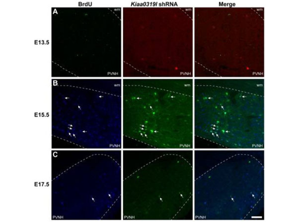
Heterotopic neurons are born in mid- to late-gestation.?A. Following injection of BrdU at E13.5, there are no BrdU+ neurons contained within PVNH (left panel) in a rat embryonically transfected with?Kiaa0319l?shRNA on E15.5. There are transfected heterotopic neurons (red) (middle panel).?B. Injection of BrdU at E15.5 labels large numbers of BrdU+ neurons (blue) within PVNH. Middle panel illustrate transfected neurons (green). Arrows indicate BrdU+ neurons that are co-labeled with eGFP (right panel).?C. BrdU injected at E17.5 results in a population of BrdU+ neurons (blue) within PVNH, some of which are co-labeled (arrows). Wm = white matter. Bar = 200 μm in all panels. Goat Anti-Mouse IgG Fc DyLight?405 (p/n 610-146-003) for BrdU staining. Fig 4. PMID: 23831424.
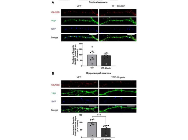
Inhibition of 14-3-3 proteins leads to reduced numbers of synaptic GluN2B puncta in primary glutamatergic hippocampal neurons but not in cortical neurons.A, Representative images of YFP-difopein or YFP infected cortical neurons labeled with GluN2B (red), YFP (green), and SYP (blue) at DIV21.?Bars, Illustrate numbers of synaptic GluN2B puncta/50 μm in YFP-difopein treated glutamatergic cortical neurons normalized to YFP controls (two-tailed unpaired Student’s?t-test: p = 0.6915, n = 8).?B, Representative images of YFP-difopein or YFP infected hippocampal neurons labeled with GluN2B (red), YFP (green), and SYP (blue) at DIV21.?Bars, Illustrate numbers of synaptic GluN2B puncta/50 μm in YFP-difopein treated glutamatergic hippocampal neurons normalized to YFP controls (two-tailed unpaired Student’s?t-test: *** p = 0.0005, n = 8?9). Error bars indicate SD. Scale bar, 10μm. Fig 3. PMID: 34962957.
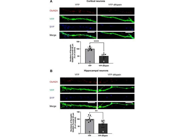
Inhibition of 14-3-3 proteins leads to reduced numbers of synaptic GluN2A puncta in primary glutamatergic cortical and hippocampal neurons. A, Representative images of YFP-difopein or YFP infected cortical neurons labeled with GluN2A (red), YFP (green), and SYP (blue) at DIV21.?Bars, Illustrate numbers of synaptic GluN2A puncta/50 μm in YFP-difopein treated glutamatergic cortical neurons normalized to YFP controls (two-tailed unpaired Student’s?t-test: **** p<0.0001, n = 8).?B, Representative images of YFP-difopein or YFP infected hippocampal neurons labeled with GluN2A (red), YFP (green), and SYP (blue) at DIV21.?Bars, Illustrate numbers of synaptic GluN2A puncta/50 μm in YFP-difopein treated glutamatergic hippocampal neurons normalized to YFP controls (two-tailed unpaired Student’s?t-test: ** p = 0.0020, n = 9). Error bars indicate SD. Scale bar, 10μm. Fig 2. PMID: 34962957.
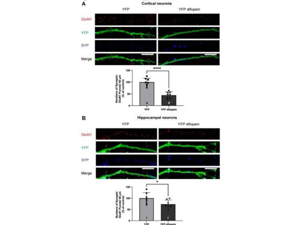
Inhibition of 14-3-3 proteins leads to reduced numbers of synaptic GluN1 puncta in primary glutamatergic cortical and hippocampal neurons.A, Representative images of YFP-difopein or YFP infected cortical neurons labeled with GluN1 (red), YFP (green), and SYP (blue) at DIV21.?Bars, Illustrate numbers of synaptic GluN1 puncta/50 μm in YFP-difopein treated glutamatergic cortical neurons normalized to YFP controls (two-tailed unpaired Student’s?t-test: **** p<0.0001, n = 8).?B, Representative images of YFP-difopein or YFP infected hippocampal neurons labeled with GluN1 (red), YFP (green), and SYP (blue) at DIV21.?Bars, Illustrate numbers of synaptic GluN1 puncta/50 μm in YFP-difopein treated glutamatergic hippocampal neurons normalized to YFP controls (two-tailed unpaired Student’s?t-test: * p = 0.01413, n = 7). Error bars indicate SD. Scale bar, 10μm. Fig 1. PMID: 34962957.
Inhibition of 14-3-3 in the dCA1 increases the number of c-Fos-ir cells in the VTA during OFT.? (B)?Top, representative confocal images of c-Fos and TH co-staining revealing activation of neurons in the VTA of difopein- or YFP-injected mice following either 30-min OFT or gentle handling. Scale bar = 100 μm. Bottom, magnified representative image. Blue arrowheads point to examples of c-Fos and TH co-labeled cells (putative c-Fos-ir DA neurons). Orange arrowheads point to examples of c-Fos-ir only cells (putative c-Fos-ir non-DA neurons). Scale bar = 20 μm. Figure 2. PMID: 35237127.
Properties of DyLight? Fluorescent Dyes.
|
|
|
Heterotopic neurons are born in mid- to late-gestation.?A. Following injection of BrdU at E13.5, there are no BrdU+ neurons contained within PVNH (left panel) in a rat embryonically transfected with?Kiaa0319l?shRNA on E15.5. There are transfected heterotopic neurons (red) (middle panel).?B. Injection of BrdU at E15.5 labels large numbers of BrdU+ neurons (blue) within PVNH. Middle panel illustrate transfected neurons (green). Arrows indicate BrdU+ neurons that are co-labeled with eGFP (right panel).?C. BrdU injected at E17.5 results in a population of BrdU+ neurons (blue) within PVNH, some of which are co-labeled (arrows). Wm = white matter. Bar = 200 μm in all panels. Goat Anti-Mouse IgG Fc DyLight?405 (p/n 610-146-003) for BrdU staining. Fig 4. PMID: 23831424.
|
|
| 別品名 |
Goat Anti Mouse IgG F(c) Antibody DyLightTM 405 Conjugated, Goat Anti-Mouse IgG Fc Antibody DyLightTM 405 Conjugated, Goat Anti Mouse IgG Fc Fragment Antibody DyLightTM 405 Conjugated
|
| 交差種 |
Mouse
|
| 免疫動物 |
Goat
|
| 標識物 |
DyLightTM 405
|
| 精製度 |
Affinity Purified
|
| 参考文献 |
[Pub Med ID]23831424
|
| [注意事項] |
濃度はロットによって異なる可能性があります。メーカーDS及びCoAからご確認ください。
|
|
| メーカー |
品番 |
包装 |
|
RKL
|
610-146-003
|
100 UG
|
※表示価格について
| 当社在庫 |
なし
|
| 納期目安 |
約10日
|
| 保存温度 |
4℃
|
|
※当社では商品情報の適切な管理に努めておりますが、表示される法規制情報は最新でない可能性があります。
また法規制情報の表示が無いものは、必ずしも法規制に非該当であることを示すものではありません。
商品のお届け前に最新の製品法規制情報をお求めの際はこちらへお問い合わせください。
|
※当社取り扱いの試薬・機器製品および受託サービス・創薬支援サービス(納品物、解析データ等)は、研究用としてのみ販売しております。
人や動物の医療用・臨床診断用・食品用としては、使用しないように、十分ご注意ください。
法規制欄に体外診断用医薬品と記載のものは除きます。
|
|
※リンク先での文献等のダウンロードに際しましては、掲載元の規約遵守をお願いします。
|
|
※CAS Registry Numbers have not been verified by CAS and may be inaccurate.
|